期货入门基础知识,818期货学习网

股指期货开户
通知公告
期货短线交易技巧图文资料个股期权基础知识券商类超级大公司开户,手续费加1分钱期权大爆发,仿真账号申请通道期货最新手续费期货最新保证金一手期货多少钱一手50ETF期权多少钱
期货开户

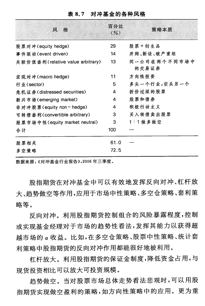
第四节 对冲基金(2)

818期货学习网   时间:2020-01-01 14:14   来源:期货书籍

期货开户
股指期货开户

声明:
如本站内容不慎侵犯了您的权益,请联系邮箱:1317369179@qq.com 我们将迅速删除。
本文来自网络,不代表【818期货学习网】立场,转载请注明出处:http://www.818qihuo.com/book/guzhitouzicelue/13409.html
期货手续费【与交易所同步更新】
期货保证金【与交易所同步更新】
原油仿真账号申请
上一篇:第三节 130/130产品 下一篇:第九章 机构投资者运用股指期货的风险管理
期货开户送手机软件
期货入门基础知识
期货入门基础知识

联系我们|投稿中心|广告合作|网站地图|免责声明

浙公网安备 33011002014220号