期货入门基础知识,818期货学习网

股指期货开户
通知公告
期货短线交易技巧图文资料个股期权基础知识券商类超级大公司开户,手续费加1分钱期权大爆发,仿真账号申请通道期货最新手续费期货最新保证金一手期货多少钱一手50ETF期权多少钱
期货开户

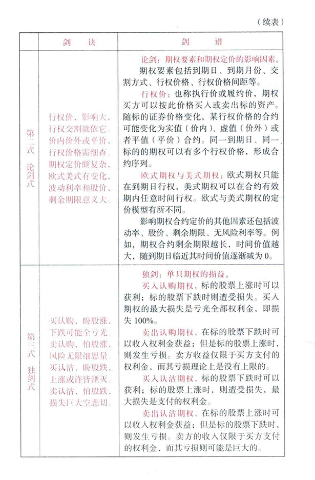
附录三 期权交易独孤九剑剑诀和剑谱

818期货学习网   时间:2019-12-14 19:15   来源:期权知识

原油期货开户

声明:
如本站内容不慎侵犯了您的权益,请联系邮箱:1317369179@qq.com 我们将迅速删除。
本文来自网络,不代表【818期货学习网】立场,转载请注明出处:http://www.818qihuo.com/qiquan/3xiaoshi/10837.html
期货手续费【与交易所同步更新】
期货保证金【与交易所同步更新】
原油仿真账号申请
上一篇:附录二 期权活用七字诀 下一篇:附录四 上交所50ETF期权合约条款表v
期货开户送手机软件
818期货学习网手机站
股指期货开户
期货参数表

联系我们|投稿中心|广告合作|网站地图|免责声明

浙公网安备 33011002014220号