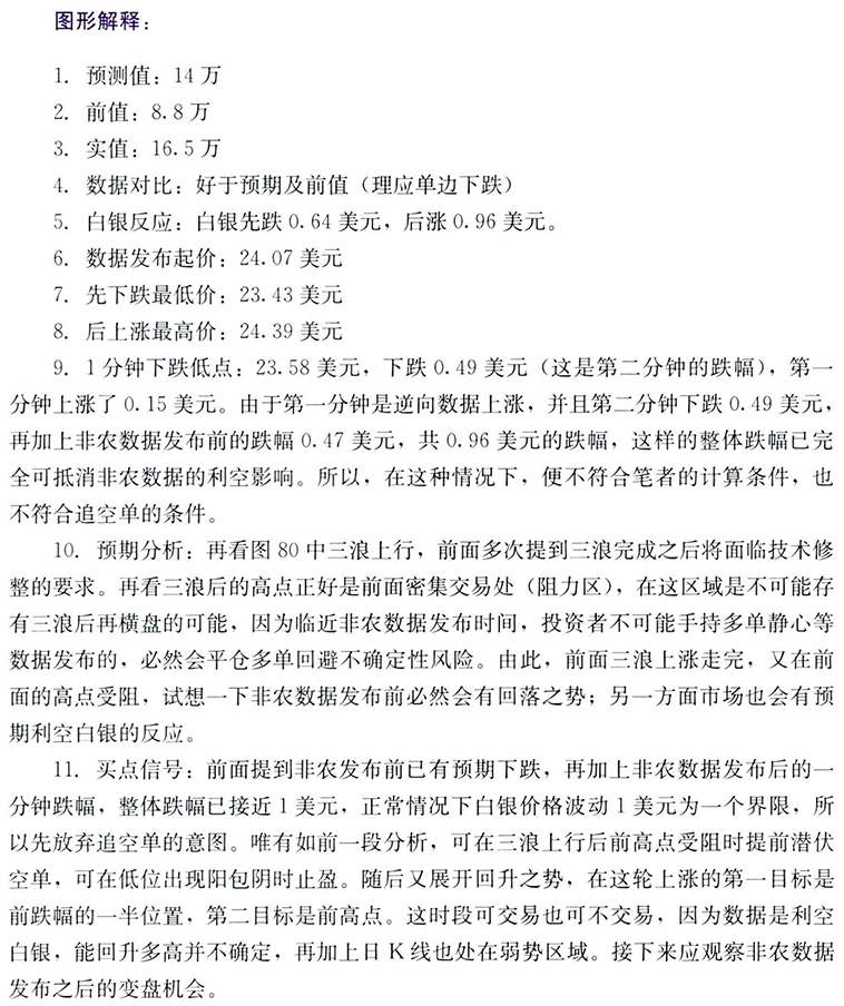
第三节 非农图解案例(6)



声明:
如本站内容不慎侵犯了您的权益,请联系邮箱:1317369179@qq.com 我们将迅速删除。
本文来自网络,不代表【818期货学习网】立场,转载请注明出处:http://www.818qihuo.com/wap/huangjin/baiyinzuojingshipan/18205.html
如本站内容不慎侵犯了您的权益,请联系邮箱:1317369179@qq.com 我们将迅速删除。
本文来自网络,不代表【818期货学习网】立场,转载请注明出处:http://www.818qihuo.com/wap/huangjin/baiyinzuojingshipan/18205.html
- 上一篇:第二节 非农交易技巧
- 下一篇:第十章 风险控制手法



