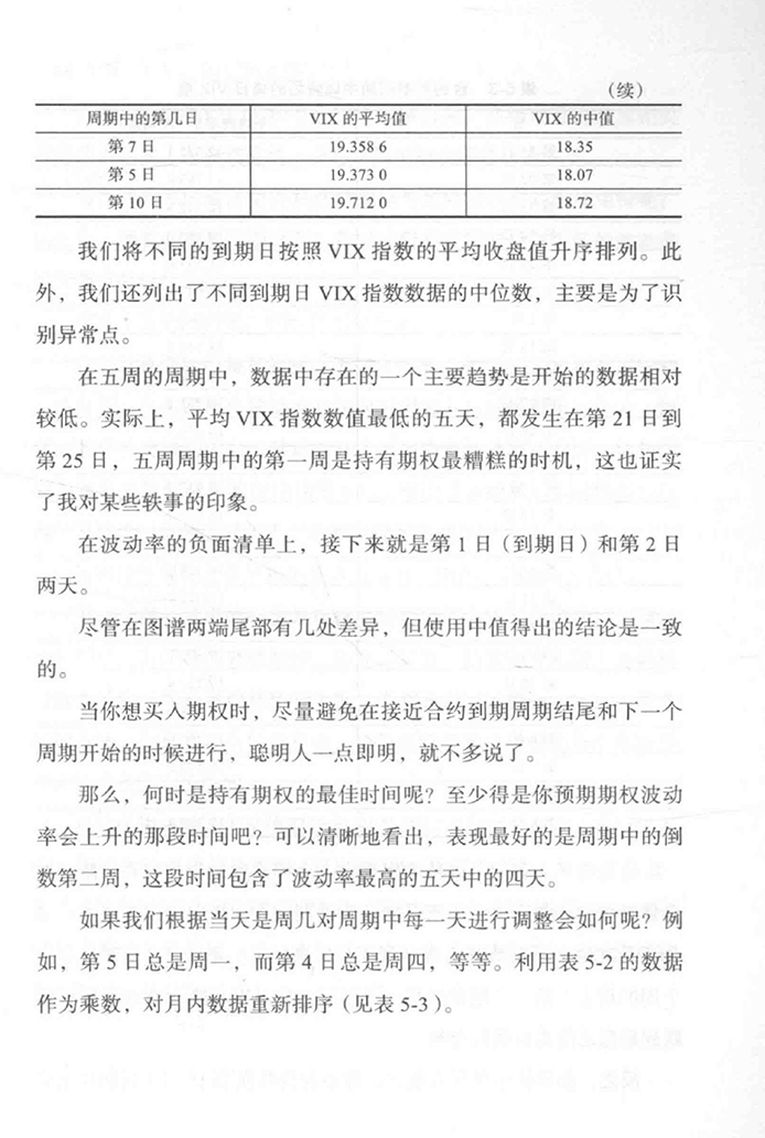
你坐的时机决定你坐的位置(2)


声明:
如本站内容不慎侵犯了您的权益,请联系邮箱:1317369179@qq.com 我们将迅速删除。
本文来自网络,不代表【818期货学习网】立场,转载请注明出处:http://www.818qihuo.com/wap/qiquan/bodonglv/12155.html
如本站内容不慎侵犯了您的权益,请联系邮箱:1317369179@qq.com 我们将迅速删除。
本文来自网络,不代表【818期货学习网】立场,转载请注明出处:http://www.818qihuo.com/wap/qiquan/bodonglv/12155.html
- 上一篇:第5章 波动率择时
- 下一篇:对卖方来说是怎样的情形呢



