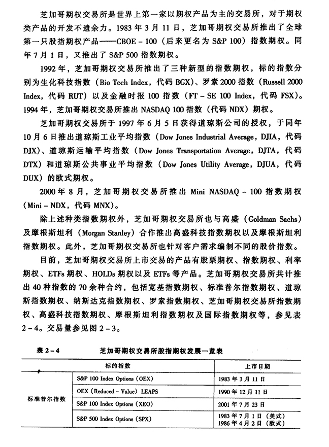
2.3 海外主要股指期权市场概况(3)


声明:
如本站内容不慎侵犯了您的权益,请联系邮箱:1317369179@qq.com 我们将迅速删除。
本文来自网络,不代表【818期货学习网】立场,转载请注明出处:http://www.818qihuo.com/wap/qiquan/guzhi/12060.html
如本站内容不慎侵犯了您的权益,请联系邮箱:1317369179@qq.com 我们将迅速删除。
本文来自网络,不代表【818期货学习网】立场,转载请注明出处:http://www.818qihuo.com/wap/qiquan/guzhi/12060.html
- 上一篇:2.2 海外股指期权市场发展现状
- 下一篇:第3章 我国发展股指期权相关问题分析



