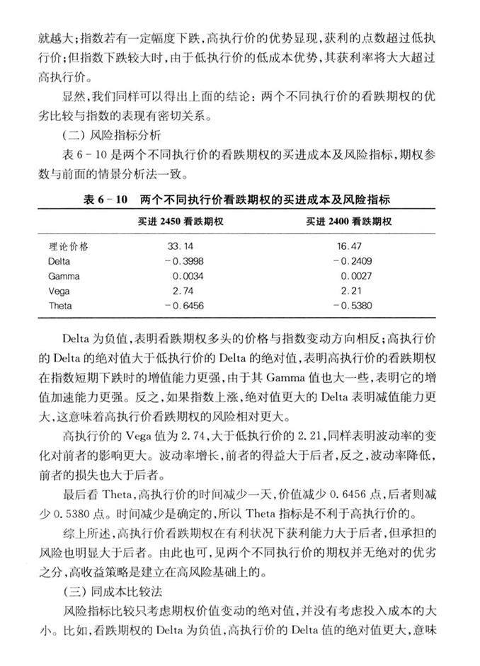
三、买进看跌期权时执行价的选择比较(2)


声明:
如本站内容不慎侵犯了您的权益,请联系邮箱:1317369179@qq.com 我们将迅速删除。
本文来自网络,不代表【818期货学习网】立场,转载请注明出处:http://www.818qihuo.com/wap/qiquan/jiaocheng/11542.html
如本站内容不慎侵犯了您的权益,请联系邮箱:1317369179@qq.com 我们将迅速删除。
本文来自网络,不代表【818期货学习网】立场,转载请注明出处:http://www.818qihuo.com/wap/qiquan/jiaocheng/11542.html
- 上一篇:二、买进看跌期权的动机或原因
- 下一篇:第四节 卖出看跌期权



