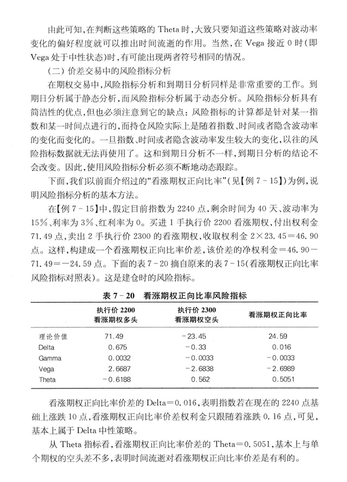
一、价差交易策略的总结(2)


声明:
如本站内容不慎侵犯了您的权益,请联系邮箱:1317369179@qq.com 我们将迅速删除。
本文来自网络,不代表【818期货学习网】立场,转载请注明出处:http://www.818qihuo.com/wap/qiquan/jiaocheng/11570.html
如本站内容不慎侵犯了您的权益,请联系邮箱:1317369179@qq.com 我们将迅速删除。
本文来自网络,不代表【818期货学习网】立场,转载请注明出处:http://www.818qihuo.com/wap/qiquan/jiaocheng/11570.html
- 上一篇:第六节 价差交易策略的总结及运用
- 下一篇:二、价差策略的建仓



